介绍个正网信用网址 _朱雀升空背后,谁在改写中国商业航天版图?
新2手机网址(www.hg6686.us)怎么申请会员_账号>皇冠信用网_怎么注册代理—皇冠信用网招登1登2登3皇冠信用网平台出租)
图片来源:蓝箭航天
朱雀腾飞,逐梦星河介绍个正网信用网址 。
12月3日,蓝箭航天朱雀三号遥一运载火箭成功首飞入轨,但未能如愿完成火箭一级回收验证任务介绍个正网信用网址 。
作为中国商业航天首次进行的可重复使用火箭轨道级发射验证,这次任务虽“喜忧参半”,但积累起经验和宝贵数据,仍然是值得铭记的重要一步介绍个正网信用网址 。
当前,商业航天已成为大国竞逐的新焦点介绍个正网信用网址 。中国商业航天自2015年起步,如今正迎来“技术突破”和“规模爆发”双重拐点。
不久前,国家航天局发布《国家航天局推进商业航天高质量安全发展行动计划(2025—2027年)》,将商业航天纳入国家航天发展总体布局介绍个正网信用网址 。近期,国家航天局还设立商业航天司,标志着我国商业航天产业迎来专职监管机构,未来将持续推动我国商业航天高质量发展,产业链有望全面受益。
产业扩张期加速到来,各地也在加紧布局介绍个正网信用网址 。不完全统计,全国至少20个省份已出台支持政策,角力商业航天。从低成本、高可靠、快响应、可复用的商业运载火箭建设,到卫星制造、火箭发射、卫星应用等领域,谁又能率先突围?
集体“攻坚”
航天工业强弱,是衡量一个国家经济、科技水平和国防实力的重要标志介绍个正网信用网址 。而作为以市场为主导、以盈利为目的的商业航天,是航天工业的新生力量,覆盖火箭发射、卫星应用和太空旅游等领域。
在上海交大教授、国家战略研究院副院长黄朝峰等看来,商业航天既是激活经济增长的“新引擎”,更是重塑全球竞争格局的关键变量介绍个正网信用网址 。
从全球看,轨道和频谱是太空经济的核心战略资源,国际电信联盟(ITU)“先登先占”原则,引发全球范围激烈竞速与争夺介绍个正网信用网址 。目前,我国规划部署了“千帆星座”“国网星座”等万星星座计划,但截至2025年11月,这两个星座累计发射仅230颗。
展开全文
“星多箭少、运力不足”,是突出瓶颈介绍个正网信用网址 。根据华泰证券研报,从星座的卫星规划数量和发射情况看,发射运力不足是卫星组网进度缓慢的核心因素之一。随着我国可回收火箭逐渐成熟,可回收火箭有望缩短发射周期,提升发射密度,进而加快卫星互联网组网进程。
另一方面,数据显示,一型运载火箭发动机和箭体结构占总硬件成本比例最大,一级推进器占比约77.8%,回收也将产生十分可观的经济效益,以满足低轨星座“高密度、低成本”的发射需求介绍个正网信用网址 。

眼下,国内商业火箭企业正集体“攻坚”大运力液体可回收火箭,力争加快实现瓶颈突破介绍个正网信用网址 。其中,蓝箭航天是最接近可回收火箭目标的企业之一。
12月3日,朱雀三号首飞后,蓝箭航天发文表示,根据飞行测量数据,火箭一子级在着陆段点火后出现异常,未实现在回收场坪的软着陆,残骸着陆于回收场坪边缘,回收试验失败,具体原因正在进一步排查中介绍个正网信用网址 。不过本次任务五项技术取得“国内首次”突破——

图片来源:蓝箭航天
这也代表着中国可回收火箭研制迈出的重要一步介绍个正网信用网址 。
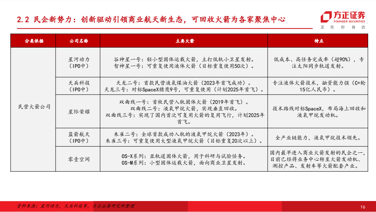
据方正证券统计,除蓝箭航天外,目前星河动力的智神星一号、天兵科技的天龙三号、星际荣耀的双曲线三号,东方空间的引力二号、三号,深蓝航天的星云一号、二号,中科宇航的力箭三号都将可回收视作重要目标介绍个正网信用网址 。其中,力箭三号目标是重复100次,引力三号目标是全箭回收。


据悉,天龙三号和力箭二号也计划于今年内首飞,但区别于朱雀三号,这两款箭型的首飞将不完全验证回收介绍个正网信用网址 。此外,航天科技集团商业火箭公司的长征十二号甲火箭也瞄准年内首飞。
中国商业航天的新突破,才刚刚“点火”介绍个正网信用网址 。
“引擎”崛起
时间回到2015年,当SpaceX旗下猎鹰九号火箭首次完成回收时,我国商业航天才刚刚起步介绍个正网信用网址 。
这一年,国家发展改革委等部门联合发布《国家民用空间基础设施中长期发展规划(2015—2025年)》,“鼓励社会资本进入航天领域”,被视为“中国商业航天元年”介绍个正网信用网址 。
随着政策破冰,蓝箭航天、零壹空间等民营企业纷纷入局,支撑我国商业航天进入高速发展阶段介绍个正网信用网址 。十年前,中国商业航天企业不足10家,而截至目前,我国商业航天企业数量已超600家。

图片来源:蓝箭航天
在西北工业大学军民融合发展战略研究中心副主任、教授田庆锋看来,商业航天推动航天活动从“国家工程”走向“市场驱动”转变,传统航天由政府主导,侧重国家战略,而商业航天以市场为导向,追求商业利润介绍个正网信用网址 。这二者在技术、人才和产业上相互促进,互为补充。
随着产业规模快速增长,我国商业航天已形成覆盖上游制造、中游发射与运营、下游应用服务的全链条生态介绍个正网信用网址 。
从上游航天器及其配套制造来看,聚焦液体火箭的蓝箭航天、星际荣耀、深蓝航天等,以及聚焦固体火箭的星河动力、中科宇航、东方空间等,共同组成运载火箭研发制造的民营力量,天兵科技、九州云箭等则持续专注运载火箭发动机的设计介绍个正网信用网址 。
与此同时,天仪研究院、微纳星空等主要深耕微小卫星,银河航天、长光卫星等瞄准星座卫星,而中科院微小卫星创新中心、航天驭星、遨天科技、紫微科技等则关注卫星载荷、推进系统等卫星核心部件,形成紧密的合作分工介绍个正网信用网址 。
华西证券分析,我国商业航天市场规模从2015年约0.38万亿元增长至2024年2.3万亿元,年均复合增长率约22%介绍个正网信用网址 。若按照25%的增速计算,2030年我国商业航天市场规模有望逼近10万亿元,展现出巨大增长潜力。
近日发布的国家“十五五”规划建议提出,建设现代化产业体系,加快建设航天强国,这也是“航天强国”首次被写入国家五年规划重点任务介绍个正网信用网址 。不难预见,中国商业航天正进入新一轮高速发展期。
在田庆锋看来,通过深化产业链协同、拓展全球化布局、挖掘新兴应用场景,行业有望在2030年前实现“平民化航天经济”介绍个正网信用网址 。
不过,他也指出,中国商业航天还存在成本较高、盈利压力大、技术水平有差距、国际话语权不足等问题,需要优化机制和政策,系统推进商业航天体系建设,打造商业航天新模式新业态介绍个正网信用网址 。
地方角力
当前,发展商业航天已然上升为关乎国家竞争新优势的战略性任务,各地也正以政策引导、资本赋能、工程牵引等方式,重塑产业竞争新优势介绍个正网信用网址 。
就在朱雀三号升空当天,由武汉市政府、中国航天科工集团等主办的2025商业航天论坛在武汉开幕介绍个正网信用网址 。作为商业航天策源地之一,湖北逐步形成“一主两翼”(武汉国家航天产业基地、孝感航天产业园、宜昌航天动力产业园)格局,计划到2028年建成具有全国影响力的商业航天创新发展高地,力争全省商业航天及关联产业规模突破1000亿元。
湖北正是挑战全国商业航天实力格局的代表之一介绍个正网信用网址 。
目前,我国已形成京津冀、长三角、珠三角三大商业航天产业集群,在火箭研发制造、卫星制造等领域形成先发优势介绍个正网信用网址 。比如,北京经济技术开发区(亦庄)和大兴区汇聚了全国70%以上的民营火箭整箭研制企业。
这些区域的实力也能从相关规划目标中窥见介绍个正网信用网址 。根据《上海市促进商业航天发展打造空间信息产业高地行动计划(2023—2025年)》,上海到2025年要实现年产50发商业火箭、600颗商业卫星,空间信息产业规模突破2000亿元。
北京也在《北京市加快商业航天创新发展行动方案(2024—2028年)》中提出,深化“南箭北星”产业空间格局,壮大商业航天千亿级产业集群介绍个正网信用网址 。
广东则在相关规划中提出,到2026年,全省商业航天及关联产业规模力争达到3000亿元,产业发展能级显著提升介绍个正网信用网址 。
这些产值目标在统计口径方面存在一定差异,但是达到千亿级规模已是竞争商业航天“第一梯队”的门槛介绍个正网信用网址 。
从融资来看,北京、上海等地也是重点区域介绍个正网信用网址 。今年初,《中国航天》杂志刊发的《2024年中国商业航天发展回顾与展望》披露,2024年我国商业航天领域共发生融资52起,合计披露融资金额150亿元,其中卫星运营、火箭制造和卫星制造领域融资金额分别占43%、30%、16%。

从前20大融资事件来看,北京有7次,上海5次、江苏4次,广东、山东、福建、天津、陕西各1次介绍个正网信用网址 。一定程度上,这也反映出这些区域商业航天企业的发展潜力。
北京、上海、广东身后,湖北、陕西、四川等地也均出台支持政策,提出要打造千亿级商业航天产业集群介绍个正网信用网址 。
据不完全统计,全国至少20个省份已经出台商业航天支持政策,其中北京、湖北、陕西、广东、海南出台商业航天地方法规数量最多,分别为125件、99件、56件、52件、47件介绍个正网信用网址 。

中国商业航天各省份地方法规情况 图片来源:《中国科学院院刊》2025年第11期介绍个正网信用网址 ,《我国商业航天发展面临的形势与挑战》
这种竞逐一定程度上会促进商业航天加速发展,但也要警惕同质化竞争导致的资源错配介绍个正网信用网址 。在黄朝峰看来,东部沿海与中西部地区存在产业协同缺失、资源分散现象。要建立国家战略、产业规划、区域协同三位一体的推进机制,着力破除部门壁垒与区域分割,推动区域差异化定位。
比如,将环渤海地区定位为技术策源与总部中心区、长三角地区定位为高端制造与创新应用示范区、中西部地区定位为重大装备制造与发射承载区,引导地方结合区位优势错位发展介绍个正网信用网址 。
从目前来看,各地商业航天产业布局仍处于“等风来”向“乘风起”过渡的关键阶段,谁能率先跳出同质化竞争,在更大范围内协同合作,谁就越有希望在商业航天新一轮发展中乘势而起介绍个正网信用网址 。
每日经济新闻
猜你喜欢
- 2026-03-11加拿大 vs 欧洲附加赛A组胜者 _伊朗宣布新的打击目标:美国和以色列的银行!美国名嘴怒斥美军袭击伊朗小学:不值得为这样的国家而战
- 2026-03-11加拿大 vs 卡塔尔 _印媒放风:印度已批准放宽对中国等陆上邻国的外国直接投资规定
- 2026-03-07体育平台出租 _这段视频火了:美护士呼吁中英加攻打美国,“进来帮帮美国人”…
- 2026-03-06hga050怎么注册 _确认:8级,今天浙江连发18条预警!杭州人注意
- 2026-03-05世界杯手机版足球网址 _枢密院十号:还能撑8天,之后台湾去哪搞天然气?
- 2026-03-04足球信用盘登3代理注册 _新一代最高领袖出炉!穆杰塔巴当选,伊朗达成内部共识,强硬派放开手脚
- 2026-03-04足球信用盘登3注册 _血债血偿!伊朗突然发起“斩首”行动,导弹袭击以色列总理办公室
- 2026-03-04足球盘下载 _冷门!英超-萨拉赫破荒难救主 利物浦1-2遭狼队94分钟绝杀
- 2026-03-04足球盘口官网 _全国人大代表方燕:建议强制清退严重侵害业主利益的物业公司
- 2026-03-04足球盘口官网 _伊朗最高领袖选举机构开会时遭以军空袭:高级神职人员正聚集于此选举伊朗新的最高领袖
- 2026-03-01世界杯真钱开户 _美国精准袭击哈梅内伊,谁是内鬼?
- 2026-02-23皇冠信用网地址 _泪洒发布会现场!谷爱凌夺金后得知奶奶去世:会和她一样勇敢



网友评论