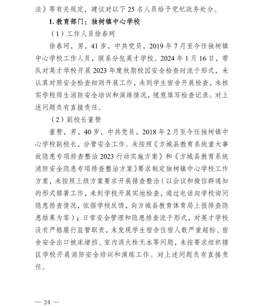
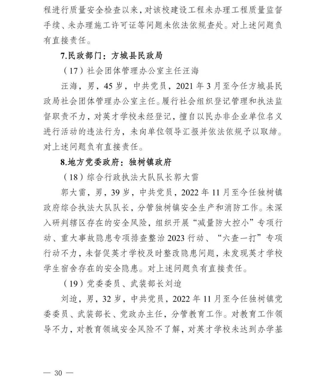
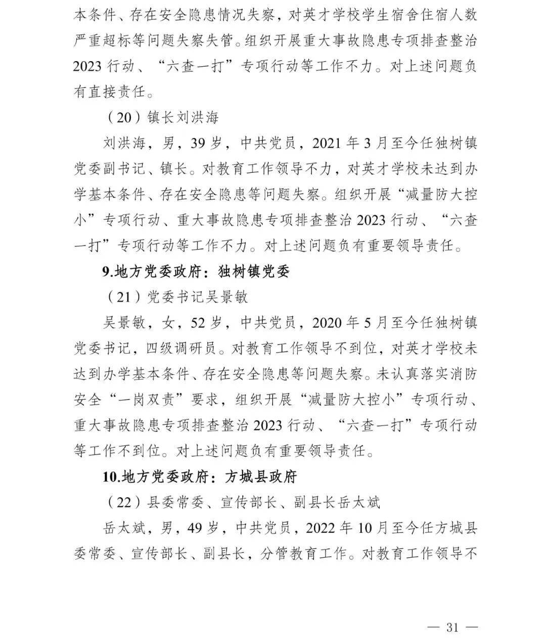
怎么申请皇冠信用网 _副市长、县委书记、县长、市教育局局长等25人被处理,方城县英才学校重大火灾事故问责名单公布
时间:2025-12-17 阅读:1011 评论:152
皇冠信用庄家(www.huangguan.hk)皇冠登3代理-会员开户_登3代理,皇冠皇冠代理/—开会员账号—皇冠代理登3(招登1登2登3皇冠代理登3(足球平台出租,据新华社消息,12月17日,河南省发布怎么申请皇冠信用网 。
经调查认定,该起事故系起火宿舍内一名小学生使用打火机时,引燃宿舍衣服、床铺等物品并迅速蔓延造成的重大火灾怎么申请皇冠信用网 。
记者从有关部门获悉,河南省纪检监察机关依规依纪依法对履行职责不力、监督管理不到位的 25名责任人员作出严肃处理处分怎么申请皇冠信用网 。
2024年1月19日23时许,南阳市方城县独树镇砚山铺村英才学校一宿舍发生火灾,造成13人遇难、4人受伤怎么申请皇冠信用网 。
事故发生后,河南省政府牵头成立火灾事故调查组,经现场勘验、调查询问、检验鉴定、视频分析、模拟实验等方式,对起火原因进行了深入调查怎么申请皇冠信用网 。此外,调查组还认定了事故性质和责任,提出了对有关责任人、责任单位的处理建议和加强事故防范工作的措施建议。据了解,涉事校方李某、徐某、贾某涉教育设施重大安全事故罪一案将于近期开庭审理。
12月17日,河南省消防救援总队网站发布《河南方城县独树镇砚山铺村英才学校“1·19”重大火灾事故调查报告》怎么申请皇冠信用网 。其中披露相关问责情况:


展开全文









来源:新华社、河南省消防救援总队
猜你喜欢
- 2026-03-11皇冠登3信用盘出租 _深圳地铁有“便衣”?深圳人:真的,安全感满满
- 2026-03-11138信用盘出租 _王毅通告全球,中美已无法共治,沙利文判断没错!特朗普要听清楚了
- 2026-03-11皇冠信用盘代理 _亚洲杯小组赛结束 中国女足1/4决赛对手确定
- 2026-03-11足球信用盘平台出租 _全国人大代表雷茂端:建议建立青年发展导向型个税制度,提高35岁以下群体个税起征点
- 2026-03-10外围足球代理怎么申请 _上海女子发现儿子家中保险箱600克金首饰失踪,竟在其女友衣柜内发现“低配版”!
- 2026-03-09足球平台网站代埋 _北安市公安局开展禁毒教育进校园活动
- 2026-03-09哪个网站可以买篮球 _以色列两名政客就餐时遭枪击受伤:蒙面男子连开数枪,遭袭人群慌乱找掩体
- 2026-03-08在线买球网址 _谢绝中国好意,伊朗有自己的打算,中方使者不日出发,这事还得谈
- 2026-03-07出租彩票网站 _山东省委书记林武:将以真金白银投入激发群众消费需求
- 2026-02-21皇冠mos066 _“抽象顶流”那艺娜的塌房之路:假扮“俄罗斯娜娜”出圈,请“嘎子”当嘉宾遭质疑
- 2026-02-19皇冠网 _老太太骑车摔倒,初中女生路过好心扶起,被索赔22万!其母称已产生心理阴影
- 2026-02-19皇冠信用 _不费一枪一弹打败中国?美方扬言3艘军舰封锁马六甲,将饿死7亿人



网友评论